Instance Verification Kit (IVK)
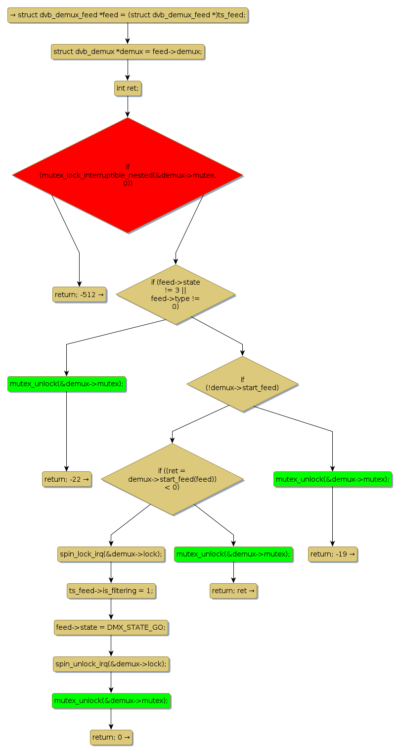
mutex lock @ [18286+39+/linux-3.19-rc1/drivers/media/dvb-core/dvb_demux.c]
Instance Signature: mutex
|
The Matching Pair Graph:
|
|
Function Name
|
Control Flow Graph (CFG)
|
Events Flow Graph (EFG)
|
Source Correspondence
|
|
dmx_ts_feed_start_filtering
|
|
|
[18106+27+/linux-3.19-rc1/drivers/media/dvb-core/dvb_demux.c]
|